岷山环能高科股份公司
2024年电量交易----招标文件
一、岷山环能高科股份公司基本信息:
岷山环能高科股份公司是一家具有法人资格、财务独立核算、能够独立承担民事责任的高新技术企业,具有15万吨铅锌的年生产能力。地处安阳市龙安区产业聚集区,是一家集有色金属冶炼、城市矿产开发、资源再生利用、危货运输、新材料、新能源为一体的高新技术企业。2023年实现销售收入38亿元,利税2.1亿元,为安阳市工业20强企业。
公司2024年用电情况说明:公司电压等级110KV,变电站容量20MVA+40MVA,一个户号。最大负荷约32--38MW,年用电量在2.2---2.8亿度左右,2024年计划按照2.2--2.8亿度采购,最大负荷按照38MW,平均负荷32---35MW,利用小时8760小时。
二、招标范围:

三、投标须知:
1、项目:岷山公司2024年全年用电量招标。
2、本次招标项目为岷山2024年全年用电量交易,项目业主为岷山环能高科股份公司。项目已经具备招标条件,现对2024年岷山全年用电量进行公开招标.
3、招标内容:岷山集团2024年全年用电量2.2---2.8亿度.
4、投标单位是在河南省区域内的发电集团或者发电集团下属的,在河南省电力交易中心注册的售电公司.
5、售电公司注册资金在2亿元及以上,2023年度的交易电量规模不得低于20亿千瓦时,同时参与河南省月度交易的次数不少于九次.
6、售电公司必须具有实体业务的发电背景,且有据可查,实体业务的相关资产不低于10000万元。
7、现场开标,中标单位的投标保证金转为履约保证金.没有中标的单位以转账形式还投标保证金.
8、参与投标的售电公司需具备能源管理服务的能力,具体内容可在文件中描述,服务内容全面、预期效果好者为优。
四、招标要求:
1、投标人必须保证,交易电量项目的成功。
2、招标人对全年电量出现的偏差电量,不承担责任,由投标人负责。
3、投标人保证交易优惠价格不低于市场优惠价格平均值。
4、投标人负责办理全部交易电量成功需要的手续,招标人只负责提供印章和相关资料。
5、投标人在交易电量不能成功时,承担赔偿招标人的损失,损失计算方式=全年用电量乘以优惠电价。
6、投标人在交易电量不能成功时,招标人不再退还履约保证金。
7、招标人在交易电量项目成功后,[河南省电量交易中心成功],3日内退还履约保证金。
五、招标文件
1、投标人获取招标文件后,应仔细检查招标文件的所有内容,如有残缺等问题应在获得招标文件规定时间内内向招标人提出,否则,由此引起的损失由投标人自己承担。
2、投标人应认真审阅招标文件中所有的事项、格式、条款和规范要求等,若投标人的投标文件没有按招标文件要求提交全部资料,或投标文件没有对招标文件做出实质性响应,其风险由投标人自行承担,并根据有关条款规定,该投标文件被拒绝。
3、投标人若对招标文件有任何疑问,应按前附表第13项规定时间以微信或电话形式向招标人提出澄清要求,招标人将于投标截止时间前以微信或电话形式予以澄清,同时将书面澄清文件向所有投标人发送。投标人在收到该澄清文件以微信或电话形式回函确认,该澄清作为招标文件的组成部分,具有约束作用。
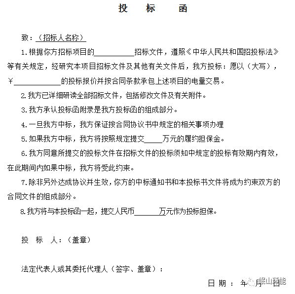
三、投标文件的编制:
1、投标文件由投标函部分、合同部分两部分组成。
2、投标函部分主要包括下列内容:
2.1、投标函;
2.2、法定代表人身份证明书;
2.3、法定代表人授权委托书;
2.4、招标文件要求投标人提交的其他资料。
3、合同部分主要包括下列内容:
3.1、投标报价说明;
3.2、售电公司与电力用户委托代理交易合同.以及履约承诺书;
3.3、投标报价需要的其他资料。
4、投标人的报价,应当根据电力市场的发展趋势,以及自身的能力,合理报价。
5、投标货币---投标报价采用的币种为人民币。
6、报价方式:自己设定 模式 。
六、合同的授予
中标人如不按本投标须知的规定与招标人订立合同,则招标人将废除授标,投标保证金不予退还,给招标人造成的损失超过投标保证金数额的,还应当对超过部分予以赔偿。
附件1:合同文本 附件2: 岷山环能高科股份公司 2023年 12月9日

附件4:
附件5:
附件6:
